Crear un programa con función que presente por pantalla la sucesión de Fibonacci así como identifique los pares e impares y los sume.
Código del Programa

Diagrama de flujo del Programa

Ejecución del Programa

Crear un programa con función que presente por pantalla la sucesión de Fibonacci así como identifique los pares e impares y los sume.
Código del Programa

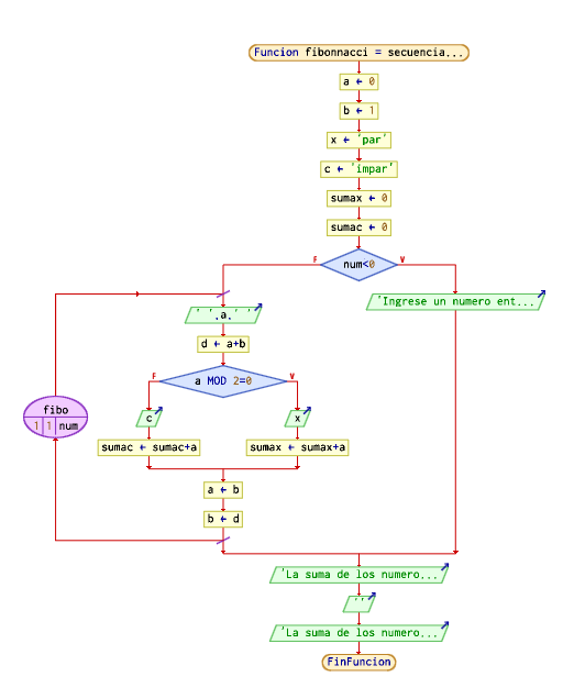
Diagrama de flujo del Programa

Ejecución del Programa

Comentarios
Publicar un comentario